首页
黑料网
返回
品牌建设
设计引领
信用建设
企业走访
其他
51黑料网
返回
企业最新动态
前沿趋势
展会资讯
黑料网吃瓜
返回
法律法规
行约行规
团体标准
黑料网在线
返回
关于我们 (黑料网吃瓜)
返回
协会介绍
入会申请
联系我们
"黑料网官网" 品牌建设
设计引领
"51黑料网" 信用建设
企业走访
其他
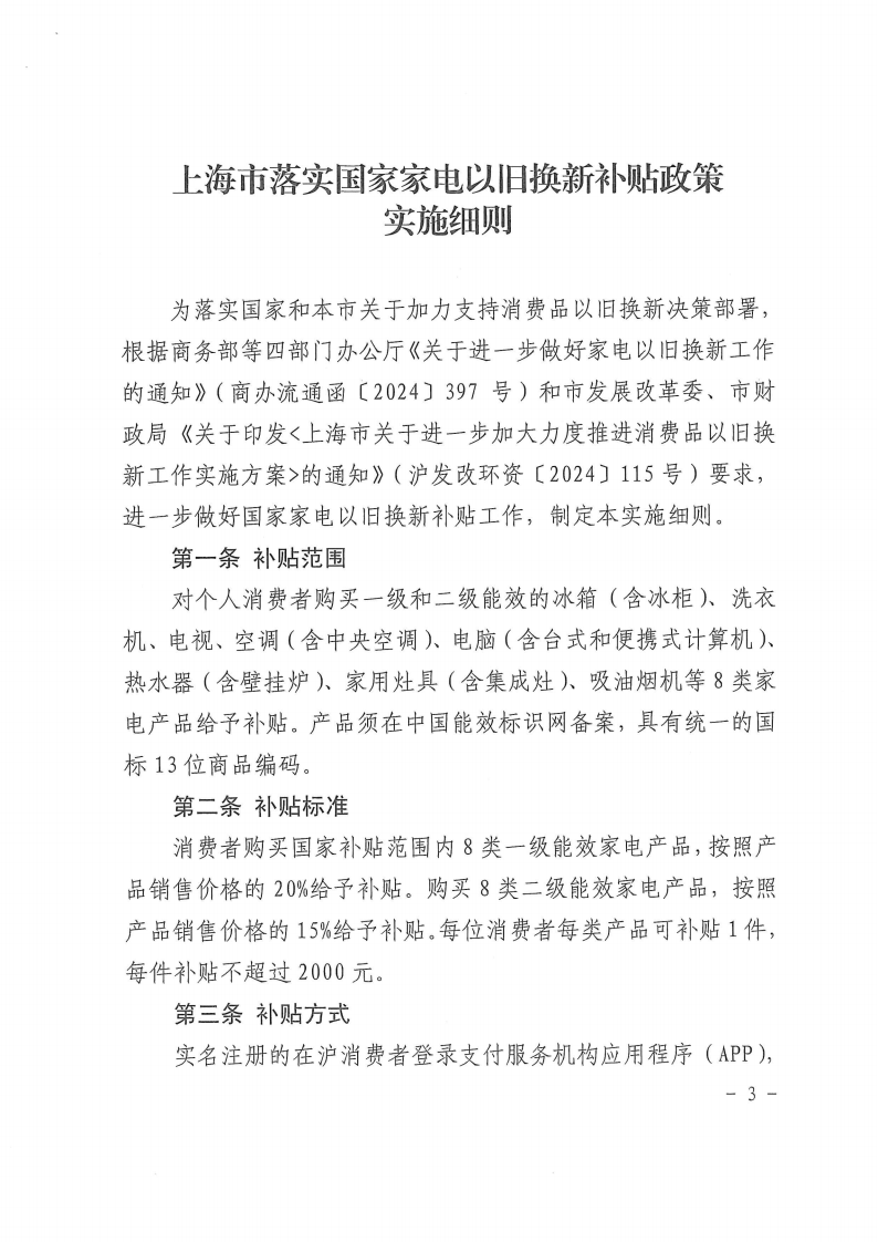
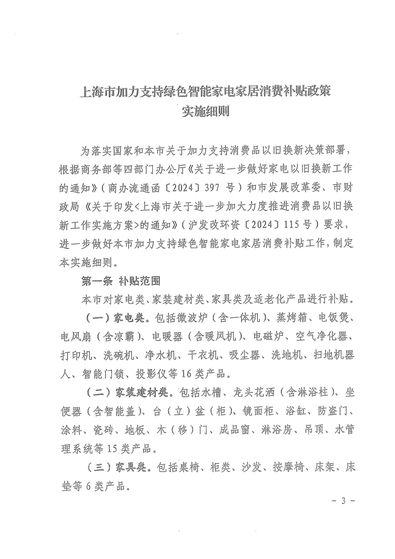
关于印发《上海市落实国家家电以旧换新补贴政策实施细则》《上海市加大支持绿色智能家电家居消费补贴政策实施细则》的通知
2024-09-19
上一篇:
共度重阳,回眸家协30载——上海家具行业老法师座谈会圆满举行
下一篇:
关于征集实施2024“上海市加力支持绿色智能家电家居消费补贴政策”...
友情链接
安居客家居
上海市经济和信息化委员会
上海市社会组织管理局
上海市市场监督管理局
上海市中小企业服务云
上海市工业经济联合会
网易家居
新浪家居
腾讯家居
搜狐焦点家居
上海市社会信用促进中心