"51黑料网" 2023年中国智能家具行业现状分析:智慧家居持续带动智能家具市场需求
2023-12-28
智能家具综述
智能家具是由传统家具发展而来的,是在现代时尚家具的基础上,将电子智能控制系统融入到家具产品中,使家具产品具有自动化,智能化特点 黑料网,智能家具能够使人们的居家生活变得更加便捷,舒适,已经成为未来家具产品行业的主要发展趋势, 。
智能家具主要包含传统家具,传感制动,控制系统三元素,而传感制动和控制系统的加入,使得家具的结构和零部件多样化,智能家具可按照使用者年龄,材料,结构,功能等方面进行分类,常见的智能家具有智能床,智能办公家具,智能沙发,智能儿童家具,智能储物家具,智能桌面家具等 51黑料网,智能家具种类及功能不断丰富和延伸, 。

智能家具行业发展背景
中国智能家居行业受到国家产业政策的重点支持和各级政府的高度重视,国家持续颁布智能家居相关的一系列利好政策,以政策驱动+技术驱动+消费驱动,促进消费升级以及产业落地,推动智能家居行业发展与创新 黑料网吃瓜,为智能家居需求增长赋能, 。

智能家居又称智能住宅,是以住宅为平台,利用综合布线技术 黑料网在线,网络通信技术,智能家居-系统设计方案安全防范技术,自动控制技术,音视频技术将家居生活有关的设施集成,构建高效的住宅设施与家庭日程事务的管理系统,提升家居安全性,便利性,舒适性,艺术性,并实现环保节能的居住环境,近年来,智能家居行业总体规模增长迅速,且随着智能家居相关设备的易用程度逐渐提升,功能更为丰富,产品之间的互联互通持续发展,智能家居设备生态体系逐渐完善,数据显示,2022年中国智能家居行业市场规模约为6200亿元, 。

智能家具产业链
智能家具行业上游为木材,金属材料,塑料,集成电路,电子元器件等,中游为智能家具行业,下游为个人消费者,酒店等商业客户,具体来看,智能家具行业的下游主要包括商品房购买者,旧房二次装修消费者,酒店等 黑料网官网,此外还有针对办公场所的智能化办公家具,用于公共空间,如火车站,银行交易大厅的智能化公共家具等, 。

相关报告:智研咨询发布的《2024-2030年中国智能家具行业市场发展现状及投资策略研究报告》
智能家具行业现状分析
中国智能家具产业是随着互联网技术的发展而发展的,智能家居的融合演变期尤为明显。就国内智能家具行业市场规模而言,国内智能家具市场规模逐年增长,且持续保持较快的增速,数据显示,2022年中国智能家具行业市场规模达到356,72亿元,同比增长25 黑料网不打烊,09%。 。

市场供需方面,国内智能家具行业产量远大于需求量,出口需求迫切。数据显示,2022年中国智能家具行业产量和需求量分别为2316,6、1315,1万个,分别同比增长12 黑料网网址,7%、18,7%。细分产品方面,智能家具产品种类众多,目前主要以部分功能性较强的家具为主,主要包括功能沙发,智能按摩椅,智能床垫等等产品。2022年智能家具高端产品如智能电视柜、智能衣柜需求量分别为3,45、2,93万个,中端产品智能床垫及智能按摩椅需求量分别为117,7、185,9万个,大众商品如功能沙发需求量为999,8万个,其他智能家具需求量约为5,31万个。 。

市场价格方面,随着技术的成熟,产销规模的扩大,行业产品价格总体呈现出明显的下降态势。但由于消费升级需求结构的转变,部分高价产品需求量大幅上升,推动了行业产品均价总体呈现出明显的上升态势。数据显示,2022年中国智能家具市场均价约为0 黑料网51,27万元/个。 。

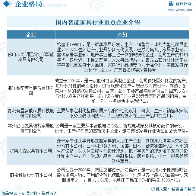
智能家具行业竞争情况
从竞争情况来看,在美国,欧洲等发达国家市场,智能家具市场渗透率和普及率较高 吃瓜网黑料,消费者对智能电动沙发,智能电动床的认可度和接受度亦较高,在这些市场,La-Z-Boy,Ashley Furniture,Natuzzi,Flexsteel等当地品牌商占据市场领先地位, 。
中国是全球家具最大的生产国和消费国之一,但行业集中度较低,市场竞争充分,智能家具行业在我国起步较晚,消费者接受程度还相对较低,当前阶段智能家具产品主要来自于传统家具产品的竞争,目前,国内智能家具行业生产企业主要分为在江浙,上海为中心的长三角地区和以北京 黑料网网站,天津为中心的环渤海地区以及以广州,深圳为中心的珠三角地,细分赛道方面,敏华控股等企业已在功能沙发等领域占据一定的市场先机,常州匠心独具智能家居股份有限公司目前正积极通过多种渠道拓展国内市场,凭借先进的设计理念,优秀的产品品质和良好的性价比,公司未来有望在国内市场蓬勃发展的机遇中取得良好的发展,麒盛科技在国际智能电动床市场具有一定的知名度, 。

智能家具行业发展趋势
从产品形态的维度看,智能家具的发展趋势可分为三个阶段。一、单品智能化,其中以家电产品智能化为代表,床等传统家具产品也紧跟智能化趋势的步伐,在这一阶段主要实现家具产品与信息技术的融合;二、单品之间互联互通,不同品牌、不同品类的产品之间在物理上互联、在数据上互通,这需要智能家具中的所有产品运营在统一的平台之上,遵循着统一的标准,这一阶段是智能家具行业向前发展的关键一步;三、系统智能化,这是跨品牌、品类实现数据互通和互动之后再进一步的结果,这种不同产品之间的数据互通互动是机器主动的行为,不需要用户再去人为干涉,比如智能家具读取用户体温数据,而空调就相应地自动调节气温到适宜的温度。随着科学技术的高速发展和人们生活水平的不断提高,人们越来越注重自己生活环境的舒适、安全与便利,智能家具系统很好的顺应了人们的这种需求,家具智能化是经济社会发展的必然趋势,智能家具行业具有不可估量的发展前景。未来智能家具行业发展趋势如下:
1、人体健康与舒适性。未来智能家具可能更加注重人体健康和舒适性。例如,智能床垫可以集成更先进的传感器来监测睡眠质量、呼吸频率等数据,然后根据分析结果自动调整床垫的硬度和角度,以提供更优质的睡眠体验。智能办公椅也可以通过传感器来检测用户的坐姿,提醒用户保持正确的坐姿,从而减少腰背问题。
2、环境适应与智能互动。未来智能家具可能更加适应环境和用户需求,通过智能化技术实现智能互动。智能家具可以根据不同的时间、季节和用户的个人偏好来调整温度、照明、颜色等。例如,智能家居系统可以根据室内光线和用户的情绪,自动调整照明的色温和亮度,创造出更加舒适的氛围。
3、多功能整合与个性化定制。未来智能家具可能更加注重多功能整合和个性化定制。智能家具可以结合多种功能,满足不同的需求。例如,智能餐桌可以集成烹饪和加热功能,让用户能够在餐桌上完成烹饪过程。同时,通过个性化的配置,用户可以根据自己的兴趣和需求定制家具的功能、外观和布局。

